
Würm - Geschichte und Entwicklung
Der damalige Grundherr, Albert von Würm aus dem Hause Randerath, übertrug 1138 dem Bischof Werner von Münster die Villa Worma, den Hofverband Würm, in Größe des heutigen Kirchspiels ohne Beeck, jedoch mit Himmerich. Dazu gehörte die hofeigene Würmer Kirche mit der unterstellten, kurz vorher gegründeten und gut ausgestatteten Kapelle Prummern. Die Schenkung bezweckte offenbar, die Wahl Arnolds I. von Randerath zum Erzbischof von Köln ( 1137- 1151) zu ermöglichen. Hinter diesen Vorgängen stehen als Förderinnen Oda aus dem verwandten Haus Heinsberg und die Stifterin der Prummerner Kapelle, Udilhild, die wahrscheinlich auch zum Heinsberger Verwandtenkreis gehörte. Der Schenkung an die Kirche widersetzte sich der Bruder des Erzbischofs, Harper von Boxtel, der Würm besetzt hielt, bis 1144 ein Schiedsvertrag zu Stande kam. Dieser scheint nicht von Dauer gewesen zu sein, da 1157 der Kölner Erzbischof gemeinsam mit Heinsberg gegen Harper vorging, wobei es zur Zerstörung der Burg Randerath kam.
1244 hatte Randerath die Schutzherrschaft über Würm. Vor 1386 gelangte es auch in den Besitz des Würmer Haupthofes, des jetzigen Leiffarther Hofes, der noch lange in Erinnerung an die Verwaltung durch die Benediktiner von Liesborn/ Münster im Volksmund „Mönchshof“ hieß.
Würm war Sitz eines Dingstuhls, der nach der Neuordnung der Jülicher Gerichte vom Jahre 1555 auch ein eigenes Wappen erhielt. Er stellte im oberen Felde den Jülicher Löwen und darunter als lokales Beizeichen im Anklang an den Ortsnamen zwei sich schlängende Würmer dar.
Die Würmer Kirche St. Gereon markiert mit den Gereonskirchen der Nachbarschaft, Geronsweiler und Brachelen und die Wurm als Grenze zum Kölner Erzbistum. Die Kirche selbst war eine dreischiffige spätgotische Hallenkirche mit niedrigem Chor und einem vorgesetzten viergeschossigen Turm des 15. Jahrhunderts. Sie wurde durch den Krieg in Trümmer gelegt, wieder aufgebaut und am 29. März 1953 bezogen.
Zwei kleine Glocken ohne Inschriften oder Beizeichen werden dem 12. Jahrhundert zugeschrieben; sie sind wohl die ältesten Glocken der Gegend. Die beiden anderen Glocken stammen aus den Jahren 1415 und 1452.
Der Hofverband Würm umfasste einschließlich der zugehörigen Ackerflur die heutigen Ortsschaften Würm, Müllendorf, Leiffarth, Honsdorf, Flahstraß und Himmerich sowie den Hof Kleinsiersdorf und den ehemaligen Hof Bollmar bei Lindern. Die nördliche Grenze dieses abgeschlossenen Areals bildete ohne Zweifel die Wurm. Es ist allgemein bekannt, daß der Wurmbach in der klassischen Zeit der Grundherrschaft die Grenze zwischen dem Jülich- und Maasgau war. Die Bedeutung des rinnenden Wassers als Begrenzung des Besitzes nach germanischem Recht geht uns imWürmer Beispiel vollkommen auf. Im Osten bildete der Teichbach von seinem Einfluss in die Wurm herunter vor Brachelen die Grenze, die dann am Südrand von Lindern vorbei bis südostwärts von Beeck führte. Von hier aus folgte sie dem Gereonsweiler Bach, bzw. seinem steil abfallendem Osthang bis dicht vor Würm, um hier im Immendorfer Fließtal westwärts abzubiegen. In der Höhe der Prummerner Gracht bog sie nordwärts vom Steilhang des Tales ab und erreichte zwischen Süggerath und Müllendorf die Wurm wieder.
Wo die Grenze nicht ausreichend durch Wasser oder Steilhänge markiert und geschützt war, bestand sie in Form von künstlich angelegten Grenzwallstreifen. Diese sogenannten Hage waren wohl in ihrem Unterteil dichte Dorngestrüppe (Hagedorn) und sind über die zusammengezogene Form Haan zu unseren unverstandenen Flurnamen Hahn, Hähnchen, Händchen geworden. So begegnen uns als Begrenzungen des Hofverbandes Würm die Bezeichnungen „Am Hähnchen“, „Lahm Hähnke“, und der „Würmer Hahn“, der von Würm her „Prummener Hahn“ genannt wird.
Die heutige Pfarre Würm mit den Ortschaften Würm, Leiffarth, Honsdorf, Müllendorf und Beeck ist im Bezug auf den Umfang des Kirchspiels eine der größten unserer Heimat. Wenn man bedenkt, dass zu diesen Ortschaften ursprünglich noch die Dörfer Himmerich, Süggerath und Prummern kamen, wird ohne weiteres klar, dass wir es hier mit einer bedeutenden Pfarre zu tun haben.

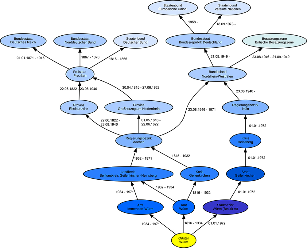
In der Zeit der französischen Besetzung durch Napoleon I. von 1794 bis 1814, auch Franzosenzeit genannt, wurde Würm Bürgermeisteramt (Mairie) für Würm und die umliegenden Ortschaften Beeck, Honsdorf, Leiffarth, Müllendorf und Süggerath.
1934 wurde das Bürgermeisteramt von Würm mit Immendorf zum Amt Immendorf-Würm zusammengelegt. (Ein Amt besteht aus mehreren Gemeinden und hat eine gemeinsame Verwaltung.) Das Amt bestand aus den Gemeinden Immendorf, Puffendorf, Setterich, Würm, Beeck und Süggerath. Der Sitz des Amtes war Immendorf. In Würm befand sich eine Zweigstelle.
Mit Inkrafttreten des Aachen-Gesetzes wurden das Amt Immendorf-Würm am 1. Januar 1972 aufgelöst und seine Ortschaften ohne Puffendorf nach Geilenkirchen eingemeindet. Die Verwaltung wird nun nach der Gemeindeordnung von Nordrhein-Westfalen von der Stadt Geilenkirchen wahrgenommen.
Bevölkerungsentwicklung
Einwohner einschl. Nebenwohnsitze
2015: 556, 2016: 553, 2017: 551, 2018: 543, 2019: 542, 2020: 540, 2021: 537, 2022: 543, 2023: 556, 2024: 559, 2025: 562
Quelle: Meldeprogramm der Stadt Geilenkirchen, städtischer Haushalt Geilenkirchen